How To Make It Disney (v. 2.0)
Photo by Andres Carrera
Dear Readers,
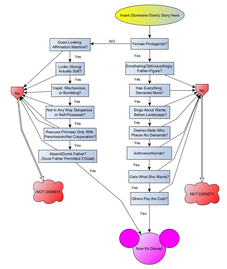
An anonymous reader relates the following account. We cannot verify the accuracy of the details, or this person’s identity, but we offer both his email, and the included graph, as food for thought:
Hey Tumbleweed Station,
 
I’m an out of work former Disney parks employee, living in a shanty town outside Walt Disney World, Florida. My troubles began when I accidentally used the outdated phrase, “Ladies and gentlemen, boys and girls,” before a crowd of guests who were, apparently, none of the above.  On the same day, I made the mistake of referring to Minnie Mouse as “Minnie Mouse,” not knowing that that very morning she’d rejected the label “Minnie,” considering it to be a demeaning diminutive. They canned me before close of business, but not before making me sit through sensitivity training as a condition of getting my last paycheck. 
Having blown through that, I was down on my luck, and walking around real depressed, when I came across Mickey stumbling out of a bar. I’m not proud of this next part, but it is what it is. I followed him into a dark alley, and drew the lightsaber that I’d stolen from Disney’s latest super-realistic and not-at-all overpriced Galactic Cruiser attraction. Mickey was having none of it, and whipped out his own. (Oddly, his lightsaber is red, but anyway…) A titanic battle soon followed, and, I have to admit, the little punk got the best of me. Apparently he takes lessons from Palpatine himself (who, it turns out, is still very much alive!) However, before he stalked off, swaggering, and cackling into the night about how I was a unemployable, socially regressive pile of toxic masculinity, the Mouse dropped something out of his pocket. Though lying in a pool of my own blood — having been run through with a lightsaber — I was no more dead than Reva; so when the Marvelous Mammal left, I crawled over, and plucked up what he had dropped. It was a piece of paper. Several, in fact. With trembling fingers, I unrolled them. 
Attached is one of several documents that I found there in the alley. I suppose some would characterize these documents as explosive, but, after reading them through several times, I realized I could have reconstructed the contents from memory and experience without ever having actually seen them. I pass the second on to you, in hopes that your readers will have some inkling how the thing is done. Though they bore no titles, I suggest you title this one “How To Make It Disney, Version 2.0.” The first version was rather dated, and appeared to come from the 50’s or 60’s. The one I’m sending you now seems closer to the way things are currently done, but there’s also another, updated version of the same chart. Maybe I’ll send that along later (if Darth Mickey doesn’t find out about it, and kill me first!)
Sincerely, 
“Toxic Bob”
© 2022 Joseph Breslin All Rights Reserved
 
            